Page 712 - 曲靖市扶贫志(1978-2020)
P. 712
(1978—2020)
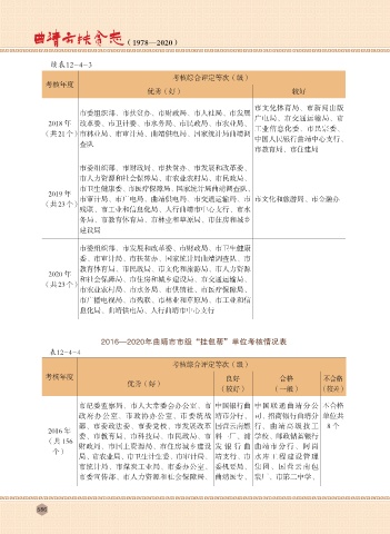
续表12-4-3
考核综合评定等次(级)
考核年度
优秀(好) 较好
市文化体育局、市新闻出版
市委组织部、市扶贫办、市财政局、市人社局、市发展
广电局、市交通运输局、市
2018 年 改革委、市卫计委、市水务局、市民政局、市农业局、
工业信息化委、市民宗委、
(共21个)市林业局、市审计局、曲靖供电局、国家统计局曲靖调
中国人民银行曲靖中心支行、
查队
市教育局、市住建局
市委组织部、市财政局、市扶贫办、市发展和改革委、
市人力资源和社会保障局、市农业农村局、市民政局、
市卫生健康委、市医疗保障局、国家统计局曲靖调查队、
2019 年
市审计局、市广电局、曲靖供电局、市交通运输局、市 市文化和旅游局、市金融办
(共23个)
残联、市工业和信息化局、人行曲靖市中心支行、市水
务局、市教育体育局、市林业和草原局、市住房和城乡
建设局
市委组织部、市发展和改革委、市财政局、市卫生健康
委、市审计局、市扶贫办、国家统计局曲靖调查队、市
教育体育局、市民政局、市文化和旅游局、市人力资源
2020 年
和社会保障局、市住房和城乡建设局、市交通运输局、
(共23个)
市农业农村局、市水务局、市供销社、市医疗保障局、
市广播电视局、市残联、市林业和草原局、市工业和信
息化局、曲靖供电局、人行曲靖市中心支行
2016—2020年曲靖市市级“挂包帮”单位考核情况表
表12-4-4
考核综合评定等次(级)
考核年度 良好 合格 不合格
优秀(好)
(较好) (一般) (较差)
市纪委监察局、市人大常委会办公室、市 中国银行曲 中国联通曲靖分公 不合格
政府办公室、市政协办公室、市委统战 靖市分行、 司、招商银行曲靖分 单位共
部、市委政法委、市委党校、市发展改革 国营云南燃 行、 曲靖 高级 技工 8个
2016 年
委、市教育局、市科技局、市民政局、市 料一厂、浦 学校、邮政储蓄银行
(共 156
财政局、市国土资源局、市住房城乡建设 发银行曲 曲靖市分行、阿岗
个)
局、市农业局、市卫生计生委、市审计局、 靖支行、市 水库工程建设管理
市统计局、市煤炭工业局、市委办公室、 委机要局、 集团、 国营 云南 包
市委宣传部、市人力资源和社会保障局、 曲靖医专、 装厂、市第二中学、
586

