Page 711 - 曲靖市扶贫志(1978-2020)
P. 711
第十二章 扶贫管理
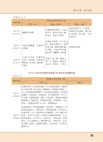
续表12-4-2
考核综合评定等次(级)
考核年度
优秀(好) 优良(较好) 合格(一般)
宣威市西泽乡、羊场镇,
富源县胜境街道、宣威市
2017 年 富源县中安街道、师宗县
(共 12 个) 麒麟区茨营镇 乐丰乡、陆良县小百户镇、 大同街道、彩云镇,会泽
活水乡、沾益区大坡乡
县驾车乡
富源县大河镇、十八连山
镇,师宗县高良乡、富源
2018 年 宣威市倘塘镇、马龙区马
县营上镇、富源县富村镇、 会泽县乐业镇
(共 13 个) 过河镇
后所镇,宣威市海岱镇、
格宜镇、杨柳镇、落水镇
马龙区月望乡、宣威市东
2019 年 山镇、田坝镇,会泽县金 会泽县迤车镇、雨碌乡、
(共 15 个) 钟街道、矿山镇、娜姑镇、 老厂乡、鲁纳乡、新街乡、
火红乡、田坝乡、上村乡
马路乡
2016—2020年曲靖市市直部门行业扶贫考核情况表
表12-4-3
考核综合评定等次(级)
考核年度
优秀(好) 较好
市委组织部、市发展改革委、市工业信息化委、市教育
局、市民宗委、市民政局、市财政局(含市政府金融办)、
市人力资源和社会保障局、市住房城乡建设局、市交通
2016 年
(共24个) 运输局、市水务局、市农业局、市文化体育局、市卫生
计生委、市新闻出版广电局、市统计局、国家统计局曲
靖调查队、市扶贫办、市旅游发展委、市林业局、市商
务局、人民银行曲靖中心支行、曲靖供电局
市委组织部、市交通运输局、市扶贫办、市财政局(含
市政府金融办)、市林业局、市发展改革委、市水务局、
市教育局、市人力资源和社会保障局、市住房城乡建
2017 年 设局、市卫生计生委、国家统计局曲靖调查队、市工
(共24个)业信息化委、市审计局、市统计局、市民宗委、市民
政局、市文化体育局、曲靖供电局、市农业局、市新
闻出版广电局、市旅游发展委、市商务局、人民银行
曲靖支行
585

