Page 663 - 曲靖市扶贫志(1978-2020)
P. 663
第十一章 对口帮扶
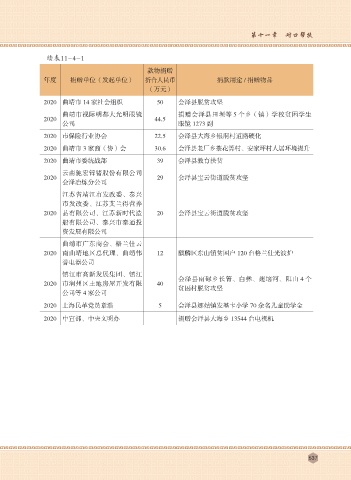
续表11-4-1
款物捐赠
年度 捐赠单位(发起单位) 折合人民币 捐款用途 / 捐赠物品
(万元)
2020 曲靖市 14 家社会组织 50 会泽县脱贫攻坚
曲靖市视际明都大光明眼镜 捐赠会泽县田坝等 5 个乡(镇)学校贫困学生
2020 44.5
公司 眼镜 1273 副
2020 市保险行业协会 22.5 会泽县大海乡银洞村道路硬化
2020 曲靖市 3 家商(协)会 30.6 会泽县老厂乡茶花箐村、安家坪村人居环境提升
2020 曲靖市委统战部 39 会泽县教育扶贫
云南驰宏锌锗股份有限公司
2020 29 会泽县宝云街道脱贫攻坚
会泽冶炼分公司
江苏省靖江市发改委、泰兴
市发改委、江苏艾兰得营养
2020 品有限公司、江苏新时代造 20 会泽县宝云街道脱贫攻坚
船有限公司、泰兴市泰通投
资发展有限公司
曲靖市广东商会、格兰仕云
2020 南曲靖地区总代理、曲靖伟 12 麒麟区东山镇贫困户 120 台格兰仕光波炉
誉电器公司
镇江市高新发展集团、镇江
会泽县雨碌乡长箐、白彝、翅垴河、阳山 4 个
2020 市润州区土地房屋开发有限 40
贫困村脱贫攻坚
公司等 4 家公司
2020 上海民革党员章浩 5 会泽县娜姑镇发基卡小学 70 余名儿童助学金
2020 中宣部、中央文明办 捐赠会泽县大海乡 13544 台电视机
537

