Page 658 - 曲靖市扶贫志(1978-2020)
P. 658
(1978—2020)
到会泽县开展对口帮扶调研工作,实地查看会泽县以礼街道温泉村油橄榄基地,座谈交
流商议具体帮扶内容及相关工作。会泽县汇总整理确定受帮扶村名单,并将贫困村基本
情况、帮扶需求、预计金额、联系方式一并报江苏省发改委,江苏省各社会组织及时与
会泽县挂牌督战村对接。5月19—21日,江苏省发改委支援合作处带队,组织徐州市、
苏州市、盐城市、扬州市、镇江市、张家港市、泰州市共7个市66家民营企业和社会组
织(其中民营企业58家、社会组织8个)赴会泽县13个乡(镇、街道)52个挂牌督战村
实地调研,商定帮扶内容,签订帮扶协议52份。
至2020年底,江苏省66家民营企业和社会组织累计投入帮扶资金697万元,实施村
组道路建设、产业发展、人居环境提升、贫困劳动力就业、消费扶贫等项目,惠及建档
立卡贫困户7715户建档立卡贫困人口29819人。
二 其他组织(单位、企业)
2007—2020年,曲靖市动员中央、省、市、县209家单位和爱心企业、爱心基金会
等社会力量参与社会帮扶,参与人数约7600人,累计投入产业帮扶资金、教育帮扶资
金、健康帮扶资金、劳动力转移帮扶、基础设施建设、捐资捐物等各类社会帮扶项目
209个,捐赠资金和捐物折价共计14.53亿元,51.15万人受益。
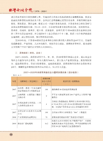
2007—2020年曲靖市其他社会力量帮扶情况表(部分收录)
表11-4-1
款物捐赠
年度 捐赠单位(发起单位) 折合人民币 捐款用途 / 捐赠物品
(万元)
白求恩·善爱—生命达康尿
2007 100 救助曲靖 80 名尿毒症贫困患者
毒症贫困患者专项救助基金
云南鸿翔一心堂药业(集团) 罗平县马街镇阿东村 200 户建档立卡贫困户健
2007 9
云南公司 康药品
会泽县2条道路建设,贫困村12盏LED路灯安装;
曲靖皮肤病专科医院、一汽
2007 4 67 名 60 岁以上老人和 46 名贫困家庭子女寒衣寒
大众曲靖宝捷 4S 店
被,为五保户及单身老人送上食用油和大米等
会泽县矿山经济开发有限
2007 100 会泽县田坝乡白岩村委会“866”工程建设
公司
2008 广东发展银行昆明分行 71 富源县富村镇新店村广发希望小学建设
宣威市文兴乡米科村 58 户特困户每户一台彩色
2009 曲靖市广播电视局 16.2 电视机和地面卫星接收机;罗平县板桥镇大鸡
灯村 90 余户电视及卫星直播设备等
532

