Page 776 - 曲靖市扶贫志(1978-2020)
P. 776
(1978—2020)
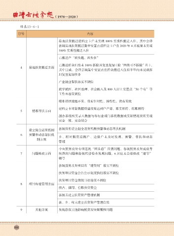
续表13-6-1
序号 内容
易地扶贫搬迁建档立卡户未实现 100% 实质性搬迁入住,其中会泽
县城易地扶贫搬迁集中安置点建档立卡户在 2020 年 4 月底前未实现
100% 实质性搬迁入住
已搬迁户“两头跑、两头住”
已搬迁群众旧房未 100% 拆除并复垦复绿(除“四类可不拆除”外),
4 易地扶贫搬迁方面
其中宣威、会泽县城集中安置点在群众搬迁入住后半年内未完成拆
旧复垦复绿任务
产业就业帮扶落实不到位
就学就医、社区治理、社会融入及 800 人以上安置点“50 个有”等
工作未落实到位
精准帮扶措施不实,没有针对性、操作性,没有实效
建档立卡对象数据质量没有达到户户清、账实相符、账账相符
5 精准帮扶方面
国办系统核实录入数据与各行业部门系统数据或实际情况没有实现
完全一致、完全闭合
建立健全返贫监测 县级没有建立健全返贫监测预警和动态帮扶机制
6 预警和动态帮扶机 乡、村对脱贫监测户、边缘户未及时发现、预警、帮扶和动态
制方面
管理
中央脱贫攻坚专项巡视“回头看”反馈问题、各级脱贫攻坚成效考
7 问题整改方面 核指出问题和各级监督检查发现问题,6 月底未全部整改“清零”
销号
县级脱贫攻坚项目库“建管用”落实不到位
扶贫项目资金公告公示制度执行落实不到位
扶贫项目资金绩效目标落实不到位
8 项目库建管用方面
挤占、挪用、套取扶贫资金
县级未建立扶贫资产管理机制
县、乡、村未建立扶贫资产管理台账
9 其他方面 发现存在其他影响脱贫攻坚颠覆性问题
650

