Page 770 - 曲靖市扶贫志(1978-2020)
P. 770
(1978—2020)
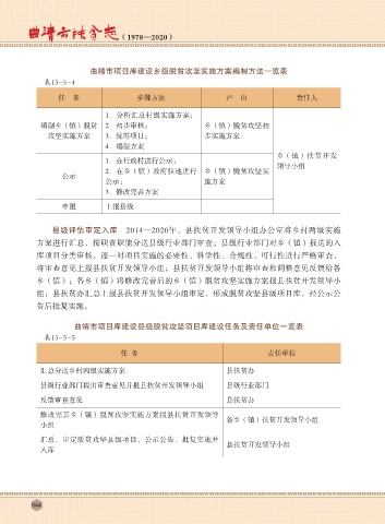
曲靖市项目库建设乡级脱贫攻坚实施方案编制方法一览表
表13-5-4
任 务 步骤方法 产 出 责任人
1.分析汇总村级实施方案;
编制乡(镇)脱贫 2.初步审核; 乡(镇)脱贫攻坚初
攻坚实施方案 3.统筹项目; 步实施方案
4.编制方案
乡(镇)扶贫开发
1.在行政村进行公示; 领导小组
2.在乡(镇)政府驻地进行 乡(镇)脱贫攻坚实
公示
公示; 施方案
3.修改完善方案
申报 上报县级
县级评估审定入库 2014—2020年,县扶贫开发领导小组办公室将乡村两级实施
方案进行汇总,按职责职能分送县级行业部门审查;县级行业部门对乡(镇)报送的入
库项目分类审核,逐一对项目实施的必要性、科学性、合规性、可行性进行严格审查,
将审查意见上报县扶贫开发领导小组;县扶贫开发领导小组将审查和调整意见反馈给各
乡(镇);各乡(镇)将修改完善后的乡(镇)脱贫攻坚实施方案报县扶贫开发领导小
组;县扶贫办汇总上报县扶贫开发领导小组审定,形成脱贫攻坚县级项目库,经公示公
告后批复实施。
曲靖市项目库建设县级脱贫攻坚项目库建设任务及责任单位一览表
表13-5-5
任 务 责任单位
汇总分送乡村两级实施方案 县扶贫办
县级行业部门提出审查意见并报县扶贫开发领导小组 县级行业部门
反馈审查意见 县扶贫办
修改完善乡(镇)脱贫攻坚实施方案报县扶贫开发领导 各乡(镇)扶贫开发领导小组
小组
汇总、审定脱贫攻坚县级项目,公示公告、批复实施并
县扶贫开发领导小组
入库
644

